Caso de Uso - Dúvida de criação de um Caso de Uso

3 respostas
lucasbemo

Olá Pessoal,

Sou novo em desenvolvimento de Caso de Uso. Tenho uma dúvida quanto a criação de um Caso de Uso.

Situação: Irei desenvolver um sistema em que tenha dois aplicativos Android, um para taxista e outro para o Cliente (cliente do taxista). Os dois tem uma tela inicial idêntica, e nesse tela tem um link para recuperar a senha perdida, e o processo para recuperar a senha perdida é identica para os dois usuários, porém em aplicativos diferentes.

Dúvida: Quero criar um Caso de Uso para recuperar a senha perdida para ambos, porém devo criar dois Caso de Uso ou somente um que se encaixe para ambos?

Obrigado.

3 Respostas

gustavocoolt

Herança de Atores: É a possibilidade de criar heranças entre eles (o mesmo que herança de classes). Fazer herança entre atores tem um papel fundamental bem específico no diagrama de caso de uso. Exemplo de movimentação bancária, sabemos que não é só o cliente que pode sacar ou depositar dinheiro, mas os próprios funcionários do banco (caixa e gerente) também podem. Nesse caso, poderíamos colocar mais dois atores no diagrama de caso de uso indicando que eles também podem efetuar essas movimentações. Quando nos deparamos com essa situação, poderemos trabalhar com o conceito de herança de atores.

lucasbemo

Ah, legal, valeu gustavocoolt pela ajuda.

Mais ainda tenho dúvida.

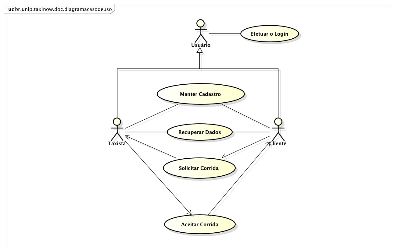
Esta em anexo duas versões do meu Diagrama de Caso de Uso.

Não sei se devo manter somente um Caso de Uso Manter Cadastro e um Caso de Uso Recuperar Dados para ambos OU crio um Caso de Uso Manter Cadastro Cliente e um Caso de Uso Manter Cadastro Taxista e também Caso de Uso Recuperar Dados Cliente e um Caso de Uso Recuperar Dados Taxista.

Pois o processo de executar essas ações é identica para Taxista e Cliente, eles possuem a mesma tela e mesmos botões, porém são em applicativos android distintos, um aplicativo para o Cliente e outro para o Taxista que fazem parte do mesmo Sistema.




drsmachado

O fluxo é o mesmo? Você vai realizar a alteração da senha tanto do taxista quanto do cliente utilizando o mesmo processo? Pelo que entendi, não, logo, são casos de uso distintos. Digo que entendi que não será pois será em aplicativos diferentes, isso implica em casos de uso diferentes.
Detalhe, o gustavocoolt referiu-se a herança entre atores, isto não existe, o que existe é generalização.

Criado 28 de outubro de 2012
Ultima resposta 29 de out. de 2012
Respostas 3
Participantes 3