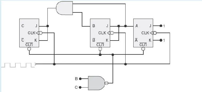
alguém poderia me explicar porque esse contador conta de 0 a 5?

alguém poderia me explicar porque esse contador conta de 0 a 5?

de uma questão que estava resolvendo. não tem explicação, só o gabarito mesmo, gostaria de entender o porque
Você está estudando eletrônica?
Isso aí é um circuito contador feito com flip-flops.
Não é um assunto trivial, neste link tem alguma explicação.
estou estudando sim. irei dar uma olhada, valeu