Diagrama de Caso de Uso - Delivery

1 resposta Resolvido
Pedrofl2001

Boa Noite!

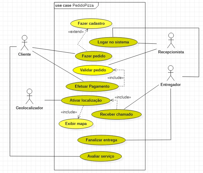
Tenho um projeto na faculdade, tenho que criar um diagrama de caso de Uso de uma pizzaria Delivery, ja tentei de várias formas alterar o modelo, mas os feedbacks que recebo são de que estou decompondo muito e usando de forma errada o Include e Extend.

Poderiam me ajudar dizendo onde posso melhorar?

Agradeço!!

UML%20Pizzaria|386x500

1 Resposta

I
Solucao aceita

Uma inclusão é obrigatória, ou seja, um determinado caso de uso depende necessariamente de outro. Por exemplo:Fazer login depende necessariamente de Verificar credenciais, por exemplo. Já uma extensão indica uma possibilidade, ou seja, um caso pode ou não fazer uso de outro. Por exemplo: Fazer pedido pode ou não implicar em Fazer cadastro. Uma leitura que fiz originou a seguinte modelagem:

Mas devo lembrar que um mesmo sistema pode ser interpretado de formas diferentes, por isso deve passar por debates entre os stakeholders e, consequentemente, por sucessivos refinamentos até atingir uma modelagem consensual e de acordo com a realidade. Com efeito, exemplo é só apenas uma leitura do problema e a consequente modelagem. A partir daí se pode especializar alguns casos de uso, melhorar a leitura, etc.

Criado 21 de maio de 2020
Ultima resposta 21 de mai. de 2020
Respostas 1
Participantes 2