Boa noite pessoal, sou iniciante em modelagens, tenho que criar um diagrama de sequência para este caso;
Caso de uso Cadastrar País.
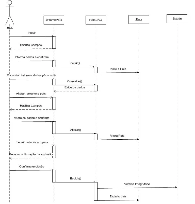
1 - O ator deve ter 4 opções de tarefas a serem executadas (incluir, alterar, excluir e consultar)
2 - Se a opção for incluir
3 ? o sistema deve habilitar os campos a serem recebidos
4 ? O ator informa os dados e confirma operação
5 ? o sistema grava o pais
6 ? se a opção for consultar, informar os dados
7 ? o sistema exibe os dados encontrados
8 - O ator identifica o pais e faz opção alterar pais
9 ? o sistema habilita os campos para alteração
10 ? O ator informa novos dados e confirma operação
11 ? o sistema regrava os campos em pais
12 ? O ator identifica o pais e faz opção excluir pais.
13 ? O sistema pede a confirmação da exclusão.
14 ? O ator confirma a exclusão 3 ? o sistema deve habilitar os campos a serem recebidos
15 ? o sistema efetua verificação de integridade em estado e deleta informações do país.
Fiz este modelo de sequencia queria saber a opinião de vocês sobre ele. O que esta errado, se o padrão é este mesmo etc;
Estou me baseando no livro do Eduardo Bezerra - Princípios de análse e projeto de sistema com UML, se alguem puder me sugerir alguns livros para meu auxílio ajudaria também.
Abraços
