Dúvida Modelagem Sistema

7 respostas
B

Galera,

Preciso implementar um sistema que simplesmente controle a entrada e saída de produtos, sendo que na saída seja gerada uma especie de nota fiscal, chamada de romaneio. O sistema é bem simples, mas mesmo assim gostaria das criticas e sugestao de vcs. :wink:


7 Respostas

P

Se o primeiro produto do seu desenvolvimento é o diagrama de classes, nao tenho a menor dúvida que estará faltando algo.

Comece com os casos de uso, usando diagramas e VBP (Velho e Bom Português). Cuidao porem para não se esmiuçar demais nas especificações, comece o quanto antes a entregar algo para ser “experimentado” pelo usuário, o que aumentará enormemente as chances de que o que vc. fez ser o que ele precisa.

B

Olá psevestre,

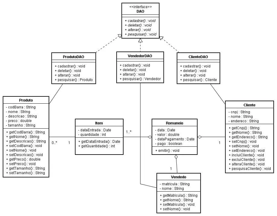
Eu fiz uma descrição bem detalhada do sistema, uma descrição do problema, diagrama de casos de uso e diagrama de atividades para alguns casos de uso. O que eu quero é apenas uma ajuda para saber se meu diagrama de classes está indo no caminho certo.

Dá uma olhada aí, e vê o que você acha. :wink:

Valeu!!!

C

Bruno,

Duas observações:

1.O sistema é bem simples, não há como armazenar categorias de produtos, por exemplo. Outro ponto, é mesmo necessário ter um campo ‘nome’ e outro ‘descrição’ para os produtos ?

2.Há muitos gets/sets para campos isolados, você está realmente enxergando ‘produtos’, ‘clientes’, etc como objetos ?

São apenas críticas construtivas… :smiley:

Abs,

B

1.O sistema é bem simples, não há como armazenar categorias de produtos, por exemplo. Outro ponto, é mesmo necessário ter um campo ‘nome’ e outro ‘descrição’ para os produtos ?

Realmente, vou precisar de categorias mesmo e o campo nome também não se faz necessário.

Não sei se eu entendi bem seu questionamento, mas acredito que precisarei sim, para as classes DAO, ou não?

Obrigado pelas sugestões!!!

fabim

Porque vc esta sobrescrevendo os metodos insert, delete, update e lista nas suas classes DAO concretas?

Se vc usar generics + Reflection + Hibernate, isso nao vai ser necessário…

cv1

Repita comigo:

Individuals and interactions over processes and tools
Working software over comprehensive documentation
Customer collaboration over contract negotiation
Responding to change over following a plan

SadNess

cv:
Repita comigo:

Individuals and interactions over processes and tools
Working software over comprehensive documentation
Customer collaboration over contract negotiation
Responding to change over following a plan

hehehe
gostei :smiley:

Criado 24 de junho de 2007
Ultima resposta 26 de jun. de 2007
Respostas 7
Participantes 6