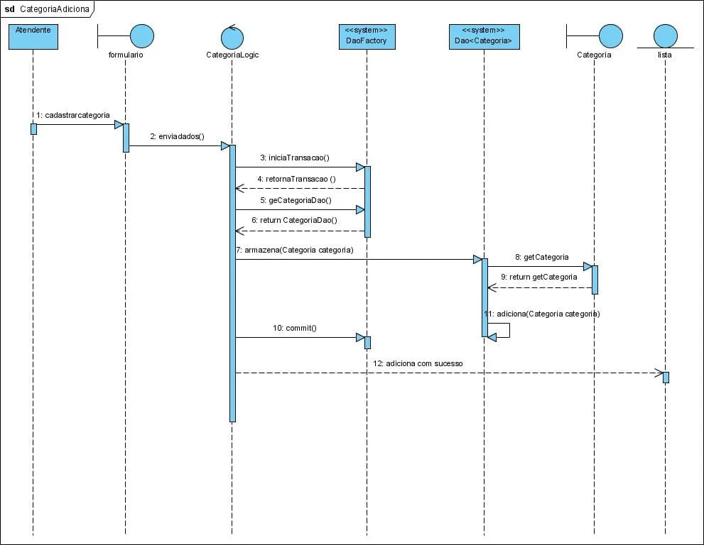
Ola pessoal, eu estou fazendo a documentacao de um projeto que fiz usando a loja virtual da caelum como modelo e estou com uma duvida a respeito do diagrama de sequencia.
gostaria de saber se a documentacao do metodo armazena é exatamente da maneira que eu fiz, ou se esta faltando alguma coisa … que eu acho que esta mas eu nao estou encontrando…
voces podem me ajudar por favor, a ? estrutura que estou utilizando é exatamente a mesma do projeto loja virtual.
Muito obrigado !!
Duvida no diagrama de sequencia loja virtual
1 Resposta
e ae pessoal, alguem poderia me auxiliar ?
Criado 16 de novembro de 2009
Ultima resposta 17 de nov. de 2009
Respostas 1
Participantes 1
