Modelo Entidade-Relacionamento de Vendas

5 respostas
lucasmgsilva

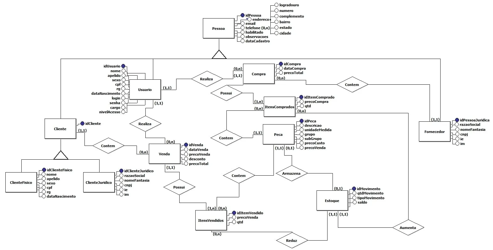
Olá pessoal, sou estudante de Análise e Desenvolvimento de Sistemas e estou com algumas dúvidas no Modelo Entidade-Relacionamento que estou fazendo para um sistema de vendas que será desenvolvido em Java.

O MER refere-se a um sistema de vendas de uma autopeças e as minhas dúvidas são as seguintes:
1 - As especializações estão corretas?
2 - A parte da venda está correta? A ideia é que uma mesma venda possa ter vários produtos, por isso a entidade ItensVendidos.

Aguardo uma resposta…

5 Respostas

G

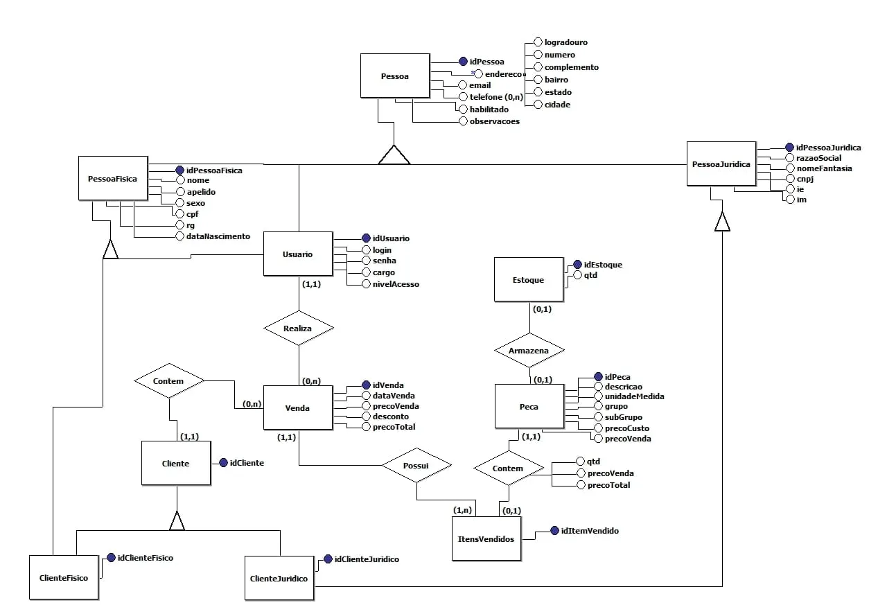
Bom, meus apontamentos são:

  • Seria mais elegante definir a entidade “Usuario” como a principal do modelo, em vez da “Pessoa” (pode até exclui-lá), pois é esse objeto responsável por dar sentido e ação a sua aplicação, sendo assim, os atributos definidos na entidade “Pessoa” também se aplicam ao objeto Usuario;
  • O atributo “habilitado” poderia está presente somente na entidade “PessoaFisica”;
  • Criar uma entidade específica para “Endereço”, assim possibilitará o objeto possuir mais de um endereço;
  • Todas as relações ligadas as entidades “Cliente” e “Pessoa” podem sair diretamente da entidade “Usuário”, sendo assim, também não vejo a necessidade da existencia da entidade “Cliente”, pois todos os usuários cadastrados podem ser clientes dessa aplicação;
  • A entidade “ItensVendidos” terá dois valores como chave primaria, sendo eles: as chaves estrangeiras “idPeca” e “idVenda”;
  • A relação entre “ItensVendido” e “Peca” seria 1 ou N (1,N), e o contrario seria 0 ou N (0,N);
  • Não há a necessidade de ter o atributo “PrecoVenda” na entidade “Venda”;

Espero ter ajudado rsrs

lucasmgsilva

Guilherme, obrigado pela resposta. Olha, eu fiz várias alterações no meu Modelo Entidade-Relacionamento ao longo desse tempo que ninguém me respondia, atualmente ele está assim:

Você pode me indicar novamente o que devo melhorar?

Rodrigo_Ferreira2

Olá, qual programa você usou para fazer essa modelagem? Sabe onde encontro bons materiais também para estudo?
Obrigado. Abç

V

Provavelmente esse foi feito no Brmodelo

Luiz_Lopes

Alguém poderia me ajudar a fazer um modelo conceitual de uma academia, para um projeto escolar?

Criado 9 de abril de 2017
Ultima resposta 3 de nov. de 2019
Respostas 5
Participantes 5