UML - Controle de Viagens de Trabalho [Ajuda]

0 respostas
icaroov

Olá galera, estou com um trabalho da faculdade que consiste em elaborar um Diagrama de Classe de um sistema de Controle de Viagens de Trabalho, gostaria muito que vocês avaliassem e me ajudassem a lapidar melhor os diagramas.
A descrição do problema é a seguinte:

Plinio viaja muito a trabalho, ao ponto de muitas vezes ficar poucos dias em casa. Algumas vezes ele já se perguntou se não seria melhor viver em hotel, já que viaja tanto. Ele não precisa de muita coisa, então ele poderia se restringir ao básico. Mas uma coisa é constante: ele precisa entregar relatórios a cada viagem realizada.
Estes relatórios, além de conter um diário do que aconteceu na viagem (indicando desde os translado e voos (com seus horários), até as atividades executadas e a volta). Em anexo a cada relatório deve existir os cartões de embarque utilizados, bem como a empresa recomenda que haja fotos, mostrando as atividades executadas.
Outros comprovantes de gastos (ex.: transporte, diária de hotel, alimentação e outros) não são exigidos pela empresa, mas Plinio, perfeccionista do jeito que é, gosta de ter um controle preciso. Obviamente, Plinio já descobriu as vantagens de digitalizar as informações e não é diferente para um monte de notas fiscais e recibos entulhando sua carteira ou bolsa de viagem.
Como viaja muito, Plinio gosta de ir em locais que já foi ou mesmo comprar itens já adquiridos anteriormente. Por isso, ele gostaria de ter acesso a um histórico, justamente para poder ver as variações de preço, sua relação com variação cambial (pois as vezes ele se obriga ir para fora do país).

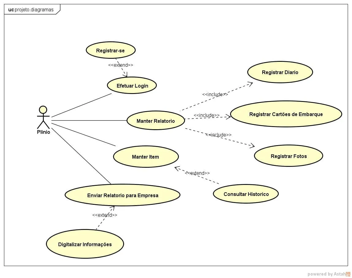
O meu Caso de Uso ficou dessa forma:

E o meu Diagrama de Classe dessa forma:

Preciso fortemente de ajuda no diagrama de classe, pois não sei bem quais classes implementar e seus respectivos atributos. Se puderem me dar dicas, ficaria muito grato. Obs: por enquanto não é necessário os métodos, apenas os atributos.

Criado 29 de novembro de 2017
Respostas 0
Participantes 1