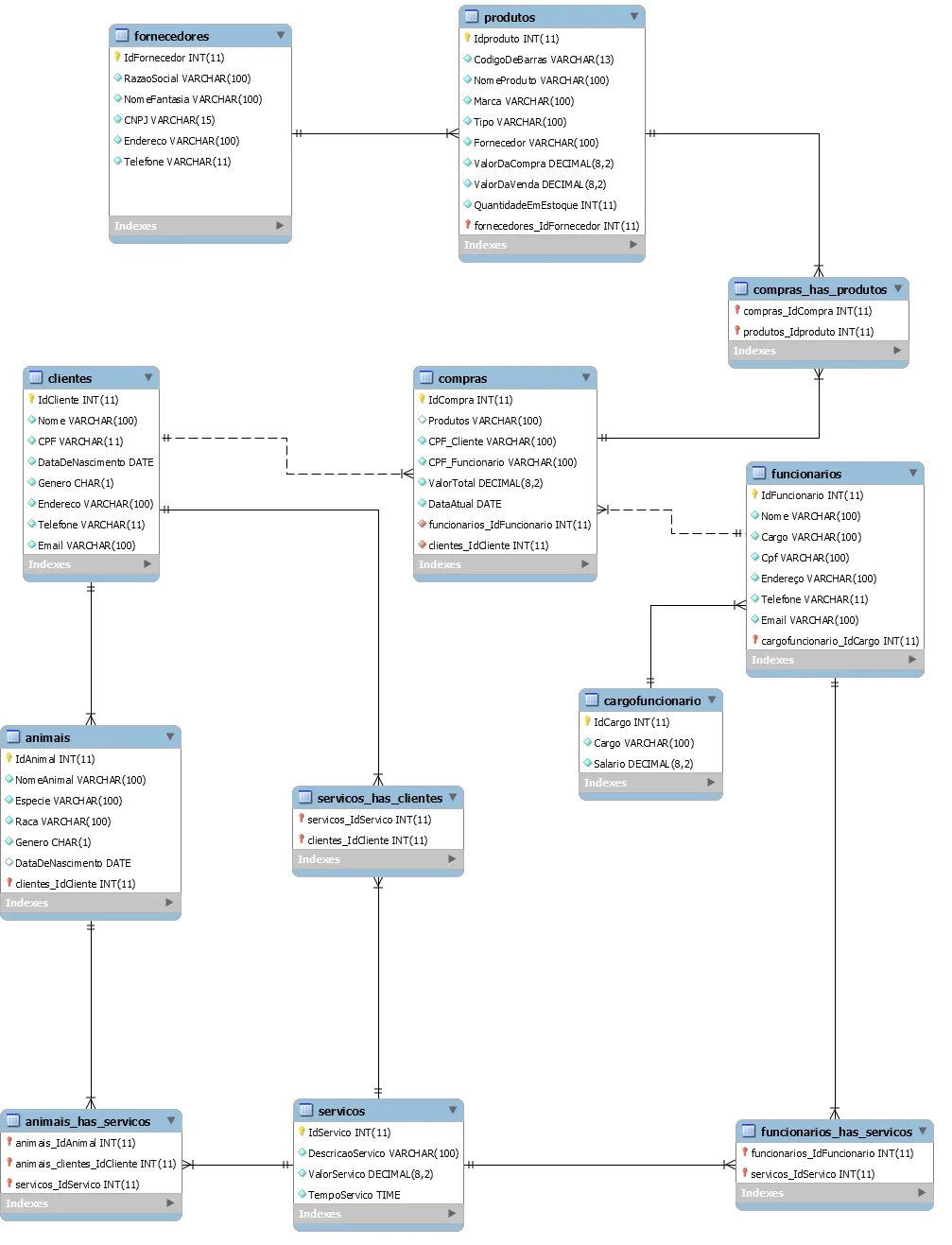
Ola Gente , Estou fazendo um trabalho de banco de dados , Tenho que criar um banco para um PetShop Mas estou com muita duvida no Diagrama de entidade que tenho que entregar , pois não cursei Banco 1 , me colocaram direto no banco 2 e agora o prof pediu .
Segue a questão e o digrama que criei , se alguém tiver alguma sugestão de mudanças na tabela , alguma tabela a mais ou no relacionamento fico muito grato , obrigadão
.
Ajuda com Banco de Dados e diagrama entidade relacionamento (MySql)
R
Criado 2 de julho de 2017
Respostas 0
Participantes 1
Alura POO: o que é programação orientada a objetos? Aprenda os conceitos básicos da programação orientada a objetos, como classes, objetos, herança, encapsulamento e polimorfismo, com exemplos.
Casa do Codigo MySQL: Comece com o principal banco de dados open source... Por Vinicius Carvalho — Casa do Codigo

