olá pessoal do fórum estou com uma duvida em uma modelagem de dados que estou tentando fazer,
gostaria da ajuda de vocês do fórum.
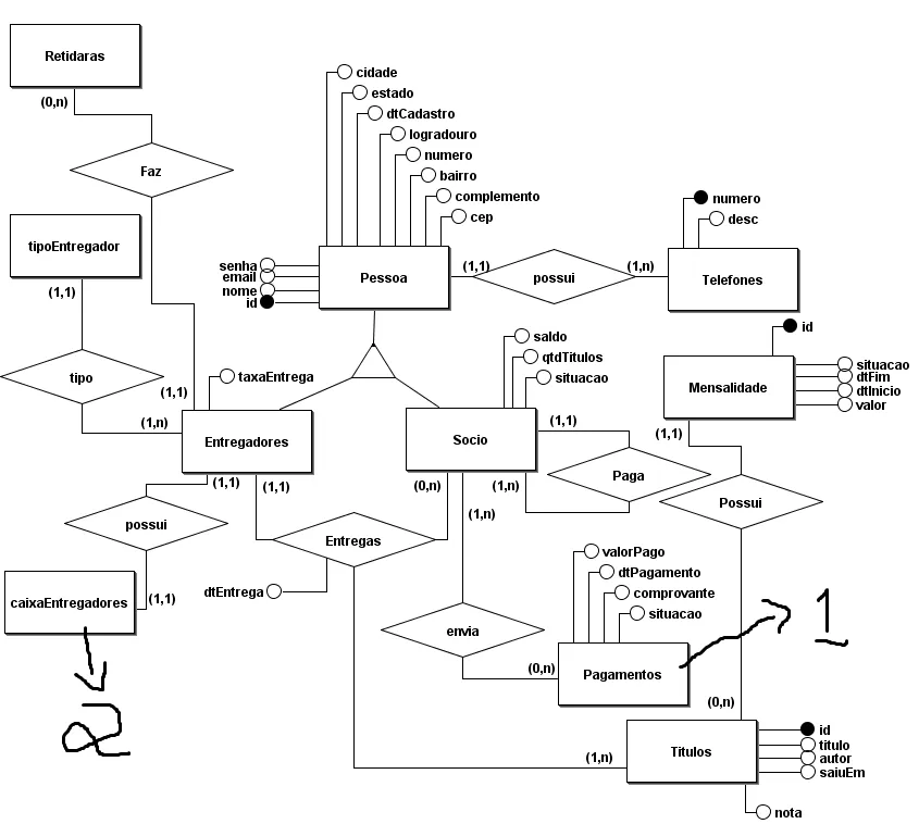
É o seguinte tenho uma entidade chamada entregadores, esta entidade será cadastrados todos os entregadores do meu sistema, estes entregadores terão uma lista de entregas para ser feiras em um prazo de um mês, nestas entregas os entregadores receberão um valor reference a entrega, para cada entrega realizada ele acessa o sistema pelo celular e lança o valor pago para o cliente,
após o entregador tiver realizado todas as sua entregas ele terá que efetuar um deposito bancário contendo o valor total destas entregas, e enviar o comprovante de deposito para o sistema.
gostaria de saber como faço para armazenar estas entregadas individuais para um fechamento total ao final de todas as entregas, sendo que serão vários entregadores.
segue minha entidades

Agradeço a ajuda desde já.
