
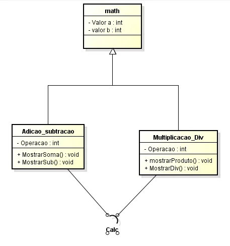
seguindo as instruções do diagrama de classe fazer conta de ( adição, subtração, divisão, multiplicação).

seguindo as instruções do diagrama de classe fazer conta de ( adição, subtração, divisão, multiplicação).
Sério que você quer quer alguém faça isso para você?