Modelagem ER “sistema” acadêmico?

1 resposta
er
M

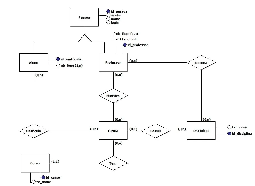
Pessoal alguém poderia me ajudar? Estou fazendo um trabalho de banco de dados no qual tenho que fazer um “sistema” acadêmico, desenvolvi esse ER da foto, tenho duvidas: Como faço para o professor armazenar as notas e frequências ? Como faço para o aluno visualizar essas notas e frequências?

1 Resposta

R

Você precisa adicionar um diagrama chamado Nota e outro Chamada.

O relacionamento ficaria.

Professor lança Nota
Professor faz Chamada

Aluno visualiza Nota
Aluno consulta Chamada.

Chamada neste caso seria uma tabela que armazenaria as presenças e faltas, como uma lista em papel, com o código do aluno e uma coluna informando se ele faltou ou compareceu a aula.

Exemplo

CD_ALUNO  | DATA            | PRESENTE  | CD_PROFESSOR
1          12/06/2017         SIM       |  1                                        |
Criado 12 de maio de 2017
Ultima resposta 30 de mai. de 2017
Respostas 1
Participantes 2