Preciso de ajuda neste modelo de banco de dados que estou montando de um sistema simples estou com duvida com relação as cardinalidades se estou fazendo corretamente, poderiam por favor validar para mim e me apontar onde esta os erros no meu modelo conceitual.
Modelo Conceitual BD - Duvidas Cardinalidade?
2 Respostas
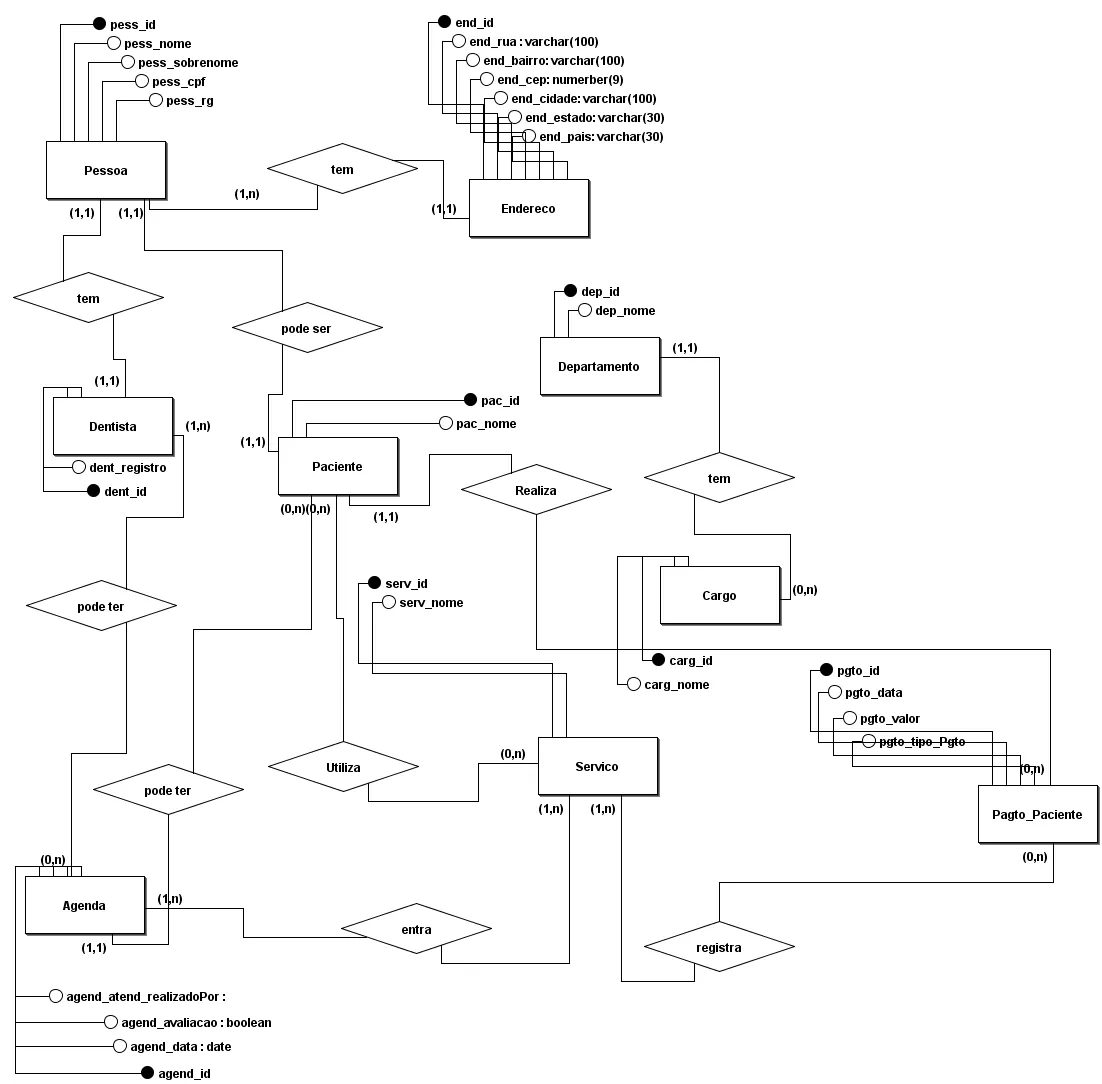
Cada pessoa possui ao menos um e no máximo vários endereços?
Quem possui quem, entre departamento e cargo?
Cada pessoa possui apenas um dentista?
Cada dentista pode ter (?) nenhuma ou várias agendas?
Por que você tem pessoa e paciente e por que ambos estão relacionados a dentista? Dentista e paciente não são pessoas?
Em relação ao “Departamento e Cargo” acho que está meio avulso e um pouco confusa essa ligação , faltaria incluir funcionários também para ficar mais completo, complementando a ideia do @darlan_machado em relação ao segundo tópico que ele comentou.
Criado 2 de março de 2020
Ultima resposta 3 de mar. de 2020
Respostas 2
Participantes 3
